
脱氧雪腐镰刀菌烯醇(又名呕吐毒素),是畜禽养殖中最常见、危害最大的真菌毒素之一,主要污染小麦、玉米等谷类作物和动物饲料。呕吐毒素可破坏肠黏膜结构与功能,使肠道屏障受损,危害动物健康的同时降低了生产性能。目前,无法做到霉变饲料中呕吐毒素的完全脱毒,残留的呕吐毒素长时间暴露对动物健康造成了严重问题。课题组前期研究发现线粒体损伤是呕吐毒素致肠损的核心机制。因此,探寻能缓解线粒体损伤的天然药物对于缓解呕吐毒素肠毒性作用和促进畜牧业高质量发展有现实意义。番茄红素是一种被国际公认的食源性营养素,被称之为“植物黄金”,具有抗炎、抗氧化、抗应激、保护线粒体等作用,并可增加了肠道紧密连接蛋白表达、改善了肠道屏障完整性。本课题围绕番茄红素是否能够抵抗线粒体损伤、调控线粒体自噬、维持线粒体稳态缓解呕吐毒素肠毒性这一科学问题开展了进一步研究。

番茄红素和呕吐毒素对IPEC-J2细胞线粒功能和稳态的影响
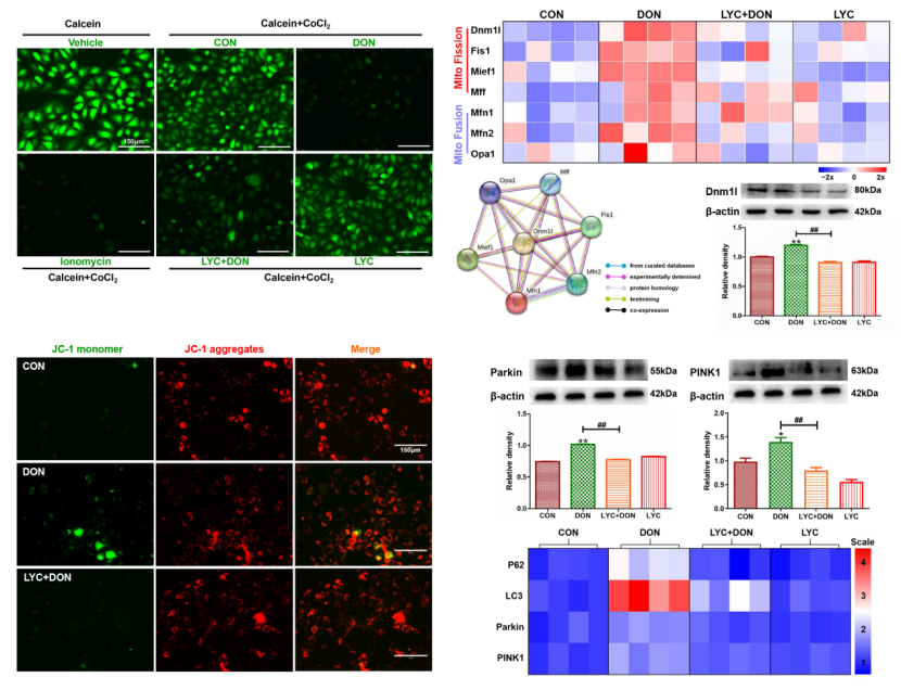
本研究发现呕吐毒素破坏IPEC-J2细胞紧密连接,促进活性氧产生,诱导线粒体损伤并扰乱线粒体动力学平衡。番茄红素干预后,可有效抵抗呕吐毒素造成的线粒体结构损伤,稳定线粒体动力学平衡,缓解PINK1/Parkin介导的线粒体自噬,抑制IPEC-J2细胞紧密连接损伤。本研究证实番茄红素通过Dnm1l/PINK1/Parkin介导的线粒体稳态缓解呕吐毒素诱导的紧密连接损伤,提示番茄红素可作为线粒体靶向的调节药物,为预防和治疗霉菌毒素肠毒性提供一种新思路。

番茄红素调控线粒体稳态缓解呕吐毒素诱导IPEC-J2细胞损伤作用机制图
三人麻将线上玩 20级创新班本科生蔡子慧为论文第一作者,临床兽医系青年教师张丛为通讯作者。该研究得到国家自然科学基金项目、河南省高校重点科研项目、河南农业大学青年英才项目的支持。
论文链接://www.ncbi.nlm.nih.gov/pmc/articles/PMC10669674/